中國最專業、最具規模的信用評級機構之一。 業務包括對多邊機構、國家主權、地方政府、金融企業、非金融企業等各類經濟主體的評級,對上述經濟主體發行的固定收益類證券以及資產支持證券等結構化融資工具的評級,以及債券投資咨詢、信用風險咨詢等其他業務。
作者:陳府申
來源:大隊長金融(ID:captain_financial)
近日, 為加強對非銀行支付機構的監督管理,規范非銀行支付機構行為, 央行爸爸同有關部門研究起草了《非銀行支付機構條例(征求意見稿)》(以下簡稱“支付新規”)并向社會公開征求意見。我們特寫打油詩一首, 致敬那個即將過去的肆意生長的第三方支付時代。
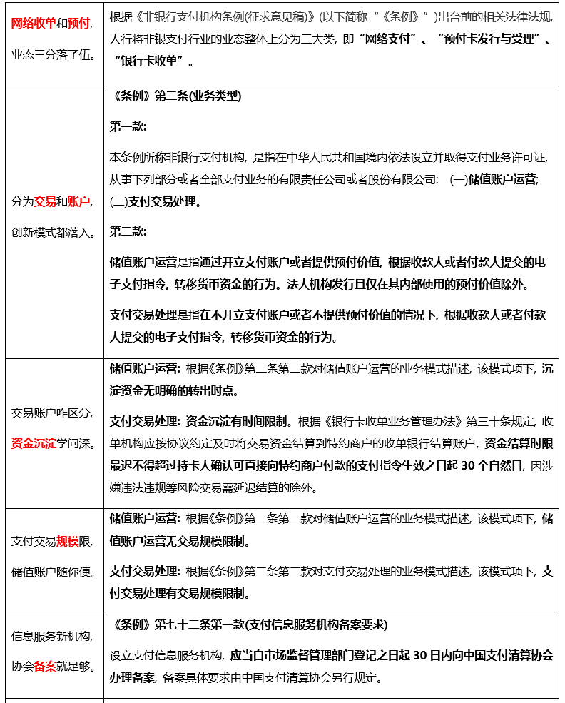
網絡收單和預付, 業態三分落了伍。
分為交易和賬戶, 創新模式都落入。
交易賬戶咋區分, 資金沉淀學問深。
支付交易規模限, 儲值賬戶隨你便。
信息服務新機構, 協會備案就足夠。
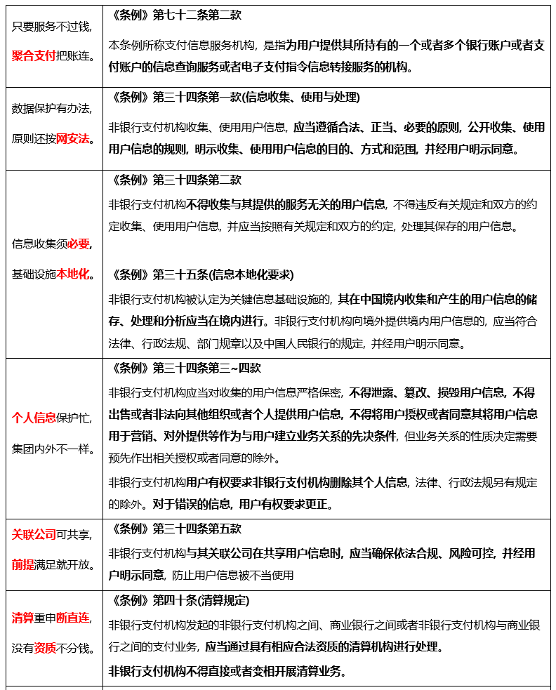
只要服務不過錢, 聚合支付把賬連。
數據保護有辦法, 原則還按網安法。
信息收集須必要, 基礎設施本地化。
個人信息保護忙, 集團內外不一樣。
關聯公司可共享, 前提滿足就開放。
清算重申斷直連, 沒有資質不分錢。
無證支付算非吸, 不是只抓P2P。
股權質押被限制, 比例不能過五十。
同一法人實控人, 兩個機構不過十。
支付機構一二三, 是否壟斷分開看。
保障基金應繳納, 具體操作等辦法。
全文解讀



注:文章為作者獨立觀點,不代表資產界立場。
題圖來自 Pexels,基于 CC0 協議
本文由“大隊長金融”投稿資產界,并經資產界編輯發布。版權歸原作者所有,未經授權,請勿轉載,謝謝!
原標題: 一首打油詩讀懂支付新規

大隊長金融 










