中國最專業、最具規模的信用評級機構之一。 業務包括對多邊機構、國家主權、地方政府、金融企業、非金融企業等各類經濟主體的評級,對上述經濟主體發行的固定收益類證券以及資產支持證券等結構化融資工具的評級,以及債券投資咨詢、信用風險咨詢等其他業務。
作者:張維強
來源:金誠同達(ID:gh_116bfa8fc864)
引言:2019年新《證券法》在確立證券發行注冊制的同時,將作為注冊制基石的信息披露制度單獨成章。為進一步保障資本市場公平和有效運作,新《證券法》、2021年修訂的《上市公司信息披露管理辦法》等對信息披露義務人范圍、信息披露基本要求、董監高異議制度、“看門人”責任等方面進行修訂和完善,同時完善了違反信息披露的民事責任,大幅提高了行政和刑事責任,從強化事后追責角度倒逼信息披露義務人事前遵守信息披露的法律法規。本文將根據新《證券法》及配套法律法規的規定,結合相關司法實踐,側重從實務角度梳理和分析信息披露的重大變化、基本要求、基本程序及法律責任。
您將在本文中了解到:
1. 信息披露制度發生了哪些重大變化?
2. 新《證券法》為何引入“信息披露義務人”概念?
3. 信息披露新增了哪些基本要求?
4. 臨時披露中“重大事件”信息披露制度發生了哪些重大變化?
5. 證券中介機構“看門人”責任是如何被強化的?
6. 信息披露的基本程序是什么?
7. 違反信息披露的民事責任有哪些制度予以保障?
8. 民事賠償訴訟前置程序發生什么新的變化?
9. 違反信息披露的行政責任如何認定及可能帶來的其他不利后果是什么?
10. 違反信息披露可能涉及哪些刑事責任?
一、信息披露制度發生哪些重大變化?
2019年新《證券法》的出臺以及中國證券監督管理委員會(下稱“證監會”)14年來首次修訂的《上市公司信息披露管理辦法》(下稱“《信息披露辦法》”,于2021年5月1日起實施),針對實踐中的信息披露違規、不當等行為進行了有效完善和規制,現擇重點說明如下:
1. 引入并明確“信息披露義務人”的范圍

舊《證券法》(即2014年《證券法》,下同)系以發行人和上市公司作為信息披露第一責任人構建了信息披露責任主體制度,雖然強化了發行人、上市公司的責任,但卻弱化了收購人、大股東等相關主體的信披責任,引發了監管實踐中的諸多爭議。[1]比如對于上市公司持股5%以上股東未履行信披義務違規案件中,有的僅處罰大股東[如《中國證監會上海證監局行政處罰決定書(代某)》(滬〔2017〕1號)、《中國證監會上海證監局行政處罰決定書(劉某)》(滬〔2017〕2號)等],而有的對上市公司和大股東一并處罰[《中國證監會政處罰決定書(某醫藥股份有限公司等)》(〔2017〕44號)]。同時,隨著多層次資本市場的完善,舊《證券法》信披規定均針對上市公司,造成證監會和新三板對信息披露監管的法律依據缺失,也難以滿足實際需求。[2]
有鑒于此,新《證券法》引入了“信息披露義務人”概念,建立起以“信息披露義務人”為中心的監管原則,由此只要是法律、行政法規、國務院證券監督管理機構等規定的信息披露義務人,均負有直接的信息披露義務,并承擔相應的行政、民事乃至刑事責任。而《信息披露辦法》為進一步明晰義務主體,直接在“附則”中詳細規定了信息披露義務人的范圍。[3]
2. 新增了及時、簡明清晰、通俗易懂、同步的信息披露基本要求

新《證券法》及《信息披露辦法》在舊《證券法》“真實、準確、完整”信披基本要求基礎之上,新增了“及時、簡明清晰、通俗易懂、同步”等信披的基本要求。具體而言:
1)及時披露
是指向投資者公開的信息應符合時效性要求,否則影響證券市場價格的重要信息在發生后一定時間才公布的,則該信息就失去了作為投資者價值判斷的依據。[4]《信息披露辦法》第六十二條規定:“及時,是指自起算日起或者觸及披露時點的兩個交易日內。” 《上海證券交易所股票上市規則(2020年12月修訂)》第11.12.5、11.12.7條等、《深圳證券交易所股票上市規則(2020年12月修訂)》第11.11.3、11.11.5條等對哪些信息應當及時披露做了進一步列舉式規定。
如在代某行政處罰案中,代某與劉某因上市公司重大資產重組而成為該上市公司大股東,后因兩人結婚形成一致行動人關系合計持有公司股份比例達19.59%,但前述事項并未依法及時履行披露義務,導致被證監會上海證監局處罰。[詳見《中國證監會上海證監局行政處罰決定書(代某)》(滬[2017]1號)]
2)簡明披露
是指信息披露義務人避免用各種專業術語,而是披露的信息應當簡單清晰、通俗易懂,才能有助于投資者接收和理解信息。如上海證券交易所科創板股票上市委員會于2019年11月14日第46次審議會議,就否決了某網絡股份公司首次發行上市申請,理由之一就是該公司不能以淺顯直白、通俗易懂的語言說明其業務模式、核心技術等。[5]當然,何種披露程度才構成“簡明清晰、通俗易懂”,則需要證監會或相關實踐進一步界定。
3)同步披露
是指信息披露義務人披露信息時,必須向所有投資者公開披露,使得其可同時獲得同樣的信息。同步披露體現在兩個方面,一方面是信息披露義務人不得僅向證券分析師、及溝通投資者等關聯人披露,如某知名電器公司在股東大會上和某知名集團公司在行業論壇發布業績預告時,均因僅向部分人而非全體社會公眾披露信息而違反同步披露要求;另一方面是,要求披露人披露信息時應當境內外同步進行,不得內外有別。[6]
3. 新增并完善自愿披露制度和公開承諾披露制度

1)自愿披露制度
自愿披露是在法定強制性披露之外,是一種以市場激勵為動機和導向的披露方式。對于上市公司而言,出于展示公司競爭優勢、良好形象等以吸引投資者目的,很多上市公司希望能自愿披露,而對于投資者而言,其投資決策希望能掌握公司更多信息,不僅包括財務等信息,還期待包括非財務、知識資源等信息,而后者大部分依賴于公司的自愿披露。[7]基于此,新《證券法》第八十四條第一款新增了自愿披露制度,并對自愿披露人披露信息進行規制。
然而,實踐中不乏存在利用自愿披露跟風、炒熱點等行為,對此《信息披露辦法》第五條則明確要求信息披露義務人自愿披露時應當保持持續性和一致性,不得進行選擇性披露,更不能利用自愿性信息披露從事市場操縱等違法違規行為。
如在某國際投資公司虛假陳述案件中,該國際投資公司未及時披露《意向備忘錄》解除的重大進展,其抗辯聲稱該備忘錄系自愿性披露的信息,其注意義務低于強制性信息披露事項的注意義務。但證監會認定,雖然該備忘錄屬于自愿性信息披露事項,但該國際投資公司在“一帶一路”熱點題材的大背景下,對該事項進行了公告,并在公告中承諾:“公司將對備忘錄內容的進展實施情況,及時履行信息披露義務。”在《意向備忘錄》的后續履行情況發生重大變化的時候,該國際投資公司未及時履行披露義務,由此證監會根據當時深圳證券交易所《創業板上市公司規范運作指引》第5.1.23條[8]等規定,認定該國際投資公司信息披露違法,相關責任人員被予以處罰。[詳見《中國證監會行政處罰決定書(某國際投資股份有限公司等6名責任人員)》〔2017〕66號]
2)公開承諾披露制度
公開承諾披露是對自愿披露的限制,一旦公開承諾,該承諾內容便成為特殊的強制披露內容,不再屬于自愿披露內容。[9]由此新《證券法》第八十四條第二款和《信息披露辦法》第六款新增了公開承諾披露制度。承諾人不履行承諾給投資者造成損失的,依法承擔賠償責任。
《上海證券交易所股票上市規則(2020年12月修訂)》第11.12.1條第1款規定,上市公司和相關信息披露義務人應當嚴格遵守承諾事項。公司應當及時將公司承諾事項和相關信息披露義務人承諾事項單獨摘出報送本所備案,同時在本所網站披露,并在定期報告中專項披露上述承諾事項的履行情況。(《深圳證券交易所股票上市規則(2020年12月修訂)》第11.11.1條同存在類似規定。)
4. 完善臨時報告中“重大事件”信息披露制度


1)重大事件的判斷標準是什么?
臨時信息披露“重大事件”范圍界定之所以十分重要,是因為其決定了信息披露義務人應當披露哪些信息。在哪些事件是否構成重大性應當予以披露問題上,我國采取的是多元標準[10],具體而言:
第一,“價格敏感”標準,即該事件是否對證券價格產生較大影響作為判斷其是否具備重大性的標準。如新《證券法》第八十條第一款、《股票發行與交易管理暫行條例》第六十條等。該標準主要適用于上市公司持續信息披露階段。
第二,“投資者決策”標準,該標準與美國采用的標準大體相似,即以投資者作為判斷信息是否具有重大性的中心。如新《證券法》第十九條、《公開發行證券的公司信息披露內容與格式準則第1號—招股說明書(2015年修訂)》第三條等。該標準不僅適用于初始信息披露階段,也適用于持續信息披露階段。
第三,“發行人品質不利”標準,即以有關事實是否會對發行人經營狀況、財務狀況、持續盈利能力等反映其綜合品質的指標產生嚴重不利影響,來判斷其是否具備重大性標準。如《公開發行證券的公司信息披露內容與格式準則第1號—招股說明書(2015年修訂)》第二十七條、《公開發行證券的公司信息披露內容與格式準則第11號―上市公司公開發行證券募集說明書》第五十一條等。該標準適用于初始信息披露階段。
2)新法對“重大事件”披露制度進行了哪些補充和完善?
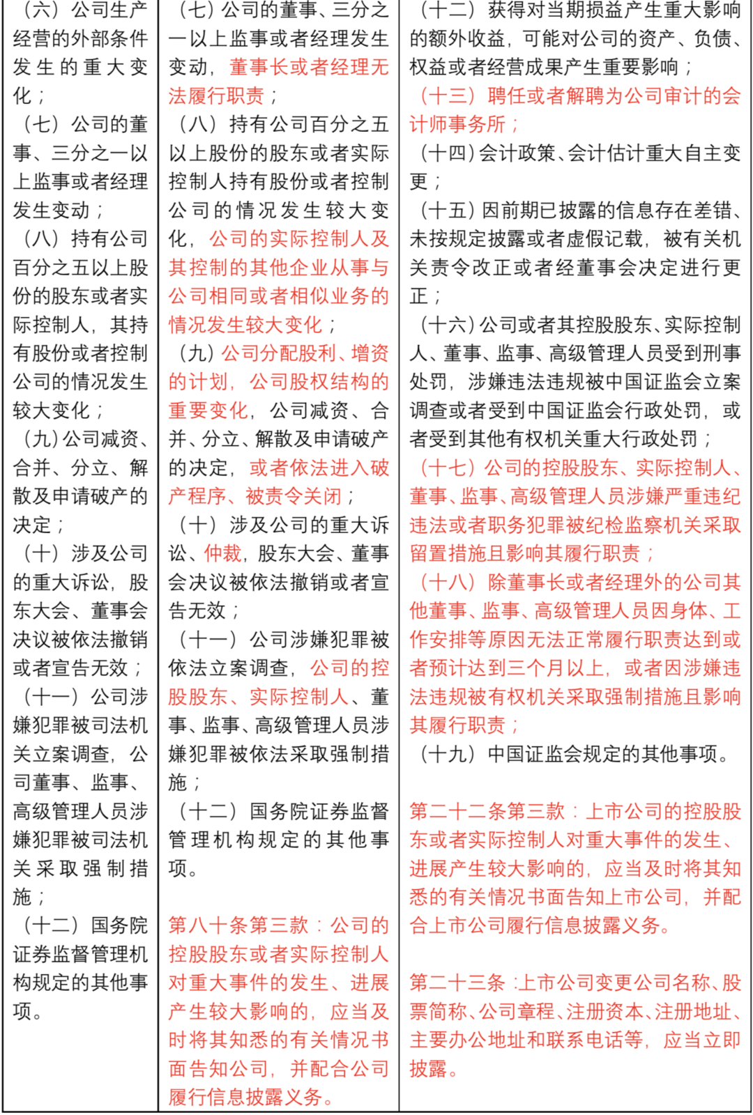
第一,完善了“重大事件”范疇。新《證券法》第八十條第二款進一步補充公司提供重大擔保或者從事關聯交易、公司的實際控制人及其控制的其他企業從事與公司相同或者相似業務的情況發生較大變化等重要事件情形(詳見前述表格中紅色字體),同時第八十一條結合了《公司債券發行與交易管理辦法(2015年)》第四十五條等規定,新增了可能對上市交易公司債券的交易價格產生較大影響的重大事件的規定,將債券的臨時披露義務也納入法律監管體系中。而《信息披露辦法》則結合《證券法》、《上海證券交易所股票上市規則(2020年12月修訂)》第11.12.5條、《深圳證券交易所股票上市規則(2020年12月修訂)》第11.11.3條等規定,進一步完善了重大事件的具體事項,如補充規定公司計提大額資產減值準備等(詳見前述表格中紅色字體)。同時,為了保持與交易所規定保持一致,《信息披露辦法》第二十三條明確上市公司變更公司名稱等屬于應當立即予以披露事件。
第二,新增公司控股股東或實際控制人的配合信披義務。相比于舊《證券法》僅規定重大事件發生時公司負有信披義務,新《證券法》第八十條第三款新增了公司控股股東或實際控制人在對重大事件的發生、進展產生較大影響情況下負有書面告知公司并配合公司履行信披的義務,進一步強化了公司控股股東或實際控制人信披責任。
3)達到何種金額才可被認定構成重大事件?
對于公司發生重大債務和未能清償到期重大債務的違約情況、涉及重大訴訟或仲裁等具體達到何種金額才能構成重大事件應當予以披露,交易所的相關規則有明確規定,以《上海證券交易所股票上市規則(2020年12月修訂)》為例:

4)重大事件是否存在暫緩與豁免情形?
考慮到信息披露系證券市場的核心基礎,原則上不允許重大事件信息披露的暫緩與豁免。但若在一定特殊情況,如涉及到擬披露的信息屬于國家秘密或商業秘密、公布會嚴重損害上市公司利益、或擬披露信息存在不確定性或屬于臨時性商業秘密等情形,可申請披露的豁免或暫緩,如《股票發行與交易管理暫行條例》第六十條、《上海證券交易所股票上市規則(2020年12月修訂)》第2.18條、第2.19條、第10.2.15條等規定。
5. 完善董監高的信息披露異議制度

考慮到發行人董監高較高的職業風險和權限范圍,基于保障董監高合法權益,新《證券法》第八十二條第四款,在《上市公司信息披露管理辦法(2007年)》第二十四條第二款等規定基礎之上,新增了董監高的信息披露異議制度,即董監高在無法保證發行文件和定期報告內容真實、準確、完整或存在異議時,應當書面確認意見并陳述理由,發行人應予披露,發行人不披露的,董監高可申請披露。董監高異議披露制度也是發現證券市場虛假陳述等違法行為的有效措施之一。[12]
然而,該等規定導致實踐中部分董監高認為只要在發行文件或定期報告中提出異議就可免責,出現一些董事或監事前期在董事會或者監事會審議、審核定期報告時投贊成票,后期又在定期報告披露時發表異議聲明,存在前后行為不一致的情況。據此,針對該等內在邏輯明顯矛盾的情況,《信息披露辦法》第十六條強調董監高發表意見應當遵循審慎原則,其保證責任不僅因發表意見而當然免除[13],關鍵還在于其是否勤勉盡責[14];針對前述前后不一致的情形,《信息披露辦法》第五十八條更是明確規定對相關人員輕則給予警告和罰款,重則可以采取市場禁入措施。
6. 強化證券服務機構“看門人”責任

鑒于證券服務機構作為證券市場的“看門人”,其對保障信息披露真實準確完整等起著至關重要作用。新《證券法》也進一步強加了證券服務機構的“保障”作用,如第七十九條新增了公司年度財務會計報告應當經會計師事務所審計的強制性要求。《信息披露辦法》也進一步強化了證券服務機構的“看門人”責任,明確證券服務機構等應當依法發表專業意見、保存工作底稿、配合證監會調查、建立質量控制體系和投資者保護機制等。
雖然舊《證券法》第一百七十三條等規定已明確了證券服務機構責任,但在以往的證券市場虛假陳述中,很少有證券服務機構與發行人或上市公司承擔連帶賠償責任的案例。然而,自2018年某智慧公司虛假陳述案[案號為(2018)滬民終147號]判定某會計事務所對上市公司的虛假陳述賠償承擔連帶賠償責任之后,就證券服務機構責任承擔范圍等問題引起了極大的社會反響。
一種觀點認為,證券法等法律已明確規定證券服務機構承擔的是連帶賠償責任,由此只要其不能證明自己無過錯,就應嚴格適用法律規定,對發行人或上市公司的賠償責任向投資人承擔全部連帶賠償責任,如某集團虛假陳述案[如案號為(2020)云民終1054號]。
另一種觀點認為,證券服務機構僅系在信息披露中的部分環節提供專業服務,其所出具的文件有賴于發行人或上市公司提供等,不加區分的直接認定其應承擔連帶責任對證券服務機構而言是不合理的,變相構成證券服務機構對發行人或上市公司信息披露真實提供(連帶)保證,由此證券服務機構應僅就其負有責任的部分承擔賠償責任。該觀點已被部分規定或司法案例所采信,如2020年《全國法院審理債券糾紛案件座談會紀要》第31條[15]、某安科公司案[首例生效的證券虛假陳述案件中以比例連帶責任認定中介機構賠償責任的案例,(2020)滬民終666號]、某洋債券欺詐發行一審案[首例債券虛假陳述案件中以比例連帶責任認定中介機構賠償責任的案例,(2020)浙01民初1691號,該一審判決尚未生效]等。
7. 大幅提高行政處罰標準,完善監督管理措施類型

1)行政處罰標準的完善
就行政處罰標準,新《證券法》第一百九十七條在如下方面予以完善:
第一,區別對待“未按規定報送和披露”與“報送和披露存在信披違法”兩類處罰標準。舊《證券法》雖然對該兩種情形予以列明,但在行政責任上卻沒有區分。由于后者信息披露義務人的主觀惡意高于前者情形,由此新《證券法》進行差異化處理,后者的責任顯著高于前者,這更有利于防止信披違法。
第二,顯著提高了行政處罰金額。對于未按規定報送和披露情形,信息披露義務人的罰款從30-60萬元提升到50-500萬元,直接負責的主管人員和其他直接責任人員的罰款從3-30萬元提升到20-200萬元;對于報送和披露存在信披違法情形,信息披露義務人的罰款從30-60萬元提升到100-1000萬元,直接負責的主管人員和其他直接責任人員的罰款從3-30萬元提升到50-500萬元。由此可知,新規顯著提高了信披違法人員的違法成本。
2021年5月11日,證監會廣東證監局作出〔2021〕8號《行政處罰決定書》,對廣東某實業股份有限公司及相關責任人員等15人,就其未按規定報送年度報告、對披露信息有虛假記載等違法行為,按照新《證券法》第一百九十七條規定,作出合計1450萬元罰款,成為新《證券法》實施之后首例千萬罰單案例。此外,證監會對某生活股份有限公司及相關人員作出的處罰〔2021〕39號《行政處罰及市場禁入事先告知書》,就該公司多年連續實施重大財務造假的違法行為,對該公司及相關責任人員合計罰款3980萬元,系新《證券法》實施后目前對上市公司信披違法罰款額最高的案件。
第三,發行人控股股東、實際控制人的“隱瞞”行為也構成違法。新《證券法》在“指使”行為基礎之上,吸收了《信息披露違法行為行政責任認定規則》中對“指使”行為的擴張解釋[16],增加了“隱瞞”行為也作為發行人控股股東和實際控制人承擔責任的情形之一,進一步擴大了控股股東和實際控制人的責任承擔范圍,盡可能周延規制信息披露中的各類作為和不作為違法行為。[17]
2)監督管理措施類型的完善
鑒于“記入誠信檔案”并不屬于行政監管措施,《信息披露辦法》刪除了原“記入誠信檔案”作為行政監管措施的相關規定,新增了責令公開說明、責令定期報告、責令暫停或者終止并購重組活動的監管措施。
二、信息披露的基本程序是什么?
根據新《證券法》、《信息披露辦法》、交易所相關規則等規定,就信息披露的義務主體、應披露的信息、披露基本要求、披露基本流程、披露時間點等,簡要歸納如下:

[1] 參見郭鋒等:《證券法制度精義與條文評注》,中國法制出版社2020年8月第1版,第941頁;葉林:《〈證券法〉修改:中國資本市場法制建設的一次飛躍》,載《投資者》2020年第9輯。
[2] 參見楊微波:《關于〈證券法〉修改與新三板市場法制建設的思考》,載《多層次資本市場研究》2020第2輯;蔣大興、謝琳:《基于“行為—主體區分”的〈證券法〉制度創新——在市場自由與公共規制之間》,載《多層次資本市場研究》2020第2輯。
[3] 參見中國證券監督管理委員會《〈上市公司信息披露管理辦法〉修訂說明》(2021.03.18)。
[4] 參見郭鋒等:《證券法制度精義與條文評注》,中國法制出版社2020年8月第1版,第389頁。
[5] 參見郭鋒等:《證券法制度精義與條文評注》,中國法制出版社2020年8月第1版,第388頁。
[6] 參見郭鋒等:《證券法制度精義與條文評注》,中國法制出版社2020年8月第1版,第388頁、第399頁。
[7] 參見程茂軍:《試論上市公司自愿性信息披露的法律規制》,載《證券法苑》2017年第2期。
[8] “上市公司進行自愿性信息披露的,應當遵守公平信息披露原則,避免選擇性信息披露。公司不得利用自愿性信息披露從事市場操縱、內幕交易或者其他違法違規行為。當已披露的信息情況發生重大變化,有可能影響投資者決策的,公司應當及時披露進展公告,直至該事項完全結束。”
[9] 參見郭鋒等:《證券法制度精義與條文評注》,中國法制出版社2020年8月第1版,第392頁。
[10] 參見周友蘇主編:《證券法新論》,法律出版社2020年4月第1版,第331-332頁。
[11] “上市公司應當在最先發生的以下任一時點,及時履行重大事件的信息披露義務:(一)董事會或者監事會就該重大事件形成決議時;(二)有關各方就該重大事件簽署意向書或者協議時;(三)董事、監事或者高級管理人員知悉該重大事件發生時。”
[12] 參見郭鋒等:《證券法制度精義與條文評注》,中國法制出版社2020年8月第1版,第390頁、第429頁。
[13] 典型的免責情形應當是董監高提出異議并投反對票。《信息披露違法行為行政責任認定規則》(證監會〔2011〕11號)第二十一條:“認定為不予行政處罰的考慮情形:(一)當事人對認定的信息披露違法事項提出具體異議記載于董事會、監事會、公司辦公會會議記錄等,并在上述會議中投反對票的。”
[14] 參見中國證券監督管理委員會《〈上市公司信息披露管理辦法〉修訂說明》(2021.03.18)。
[15] “債券服務機構的過錯認定。信息披露文件中關于發行人償付能力的相關內容存在虛假記載、誤導性陳述或者重大遺漏,足以影響投資人對發行人償付能力的判斷的,會計師事務所、律師事務所、信用評級機構、資產評估機構等債券服務機構不能證明其已經按照法律、行政法規、部門規章、行業執業規范和職業道德等規定的勤勉義務謹慎執業的,人民法院應當認定其存在過錯。
會計師事務所、律師事務所、信用評級機構、資產評估機構等債券服務機構的注意義務和應負責任范圍,限于各自的工作范圍和專業領域,其制作、出具的文件有虛假記載、誤導性陳述或者重大遺漏,應當按照證券法及相關司法解釋的規定,考量其是否盡到勤勉盡責義務,區分故意、過失等不同情況,分別確定其應當承擔的法律責任。”
[16] 《信息披露違法行為行政責任認定規則》第十八條第二款:“控股股東、實際控制人直接授意、指揮從事信息披露違法行為,或者隱瞞應當披露信息、不告知應當披露信息的,應當認定控股股東、實際控制人指使從事信息披露違法行為。”
[17] 參見郭鋒等:《證券法制度精義與條文評注》,中國法制出版社2020年8月第1版,第942頁。
[18] 《關于具備證券市場信息披露條件的媒體名單的公告》(〔2020〕61號)規定:“以下媒體具備《關于證券市場信息披露媒體條件的規定》規定的條件,可從事證券市場信息披露業務:金融時報、經濟參考報、中國日報、中國證券報、證券日報、上海證券報、證券時報,以及其依法開辦的互聯網站:www.financialnews.com.cn,www.jjckb.cn,www.chinadaily.com.cn,www.cs.com.cn,www.zqrb.cn,www.cnstock.com,www.stcn.com。”
注:文章為作者獨立觀點,不代表資產界立場。
題圖來自 Pexels,基于 CC0 協議
本文由“金誠同達”投稿資產界,并經資產界編輯發布。版權歸原作者所有,未經授權,請勿轉載,謝謝!

金誠同達 











