中國最專業、最具規模的信用評級機構之一。 業務包括對多邊機構、國家主權、地方政府、金融企業、非金融企業等各類經濟主體的評級,對上述經濟主體發行的固定收益類證券以及資產支持證券等結構化融資工具的評級,以及債券投資咨詢、信用風險咨詢等其他業務。
作者:rating狗
來源:YY評級(ID:YYRating)
摘要
湖南城投如何看,規避還是挖掘?
資產荒的背景中,欠配行情下市場將目標都錨定了東部的下沉和中西部的挖掘之中,那么湖南又如何?市場多與空的交雜之下,我們希冀于通過存量、成交、化債和市場認可等變量觀察2022的湖南走向何地?
存量而言,長株潭和環洞庭湖區域存量高,湘西存量規模小;結構方面,協會產品、公司債、企業債占比分別是48%、33%和17%;多數地級市存量債多為協會產品,湘西州、邵陽、郴州企業債量稍高。期限而言,期限存量而言,相關債券到期(含行權)均集中于3年內。其中一年內到期壓力最高的區域為湘潭(占比77.13%)、婁底(57%)、益陽(55%)。
折價方面,折價主體主要位于湘潭、株洲、郴州、懷化、張家界、益陽、岳陽和衡陽等區域與,其中湘潭、懷化、株洲及郴州折價主體較多。
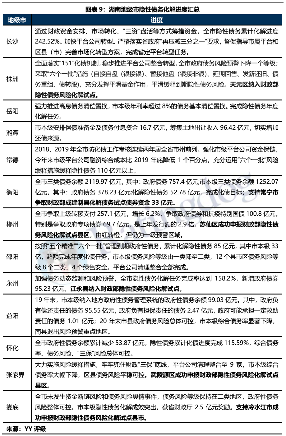
債務管控方面,四層債務(政府債務、隱性債務、關注類債務和經營性債務)體系下,嚴控前三類,但模糊界限之下,整體債務規模增長依舊,占財稅和經濟體量比重依舊較高。化債方面,18年開啟平臺整合之下,有一定邊際改善,同時建制縣試點債務化解對于尾部風險的一定緩釋,化債有一定成果,市場認可亦有一定改善。
因此,從投資的視角而言,發展預期的邏輯支撐湖南在城投債市場的一席之地,也具備了挖掘的價值。
就具體的方式而言,擇優區域——以發展區位強的地區與較高層級的主體為主,區縣級核心聚焦于省會下轄區縣;此外,下沉方式中采用本地“省擔+”的方式,選擇債務合規性強、可持續經營屬性的主體進行投資。
圖表速覽

















注:文章為作者獨立觀點,不代表資產界立場。
題圖來自 Pexels,基于 CC0 協議
本文由“YY評級”投稿資產界,并經資產界編輯發布。版權歸原作者所有,未經授權,請勿轉載,謝謝!

YY評級 











