中國最專業、最具規模的信用評級機構之一。 業務包括對多邊機構、國家主權、地方政府、金融企業、非金融企業等各類經濟主體的評級,對上述經濟主體發行的固定收益類證券以及資產支持證券等結構化融資工具的評級,以及債券投資咨詢、信用風險咨詢等其他業務。
作者:rating狗
引子
房地產行業步入暗夜,隨著恒大、正榮、龍光發布投資者適當性管理安排,限制散戶購入后紛紛出現展期等信用事件,是否不讓散戶買可以看作一個發生信用事件的前置信號呢?
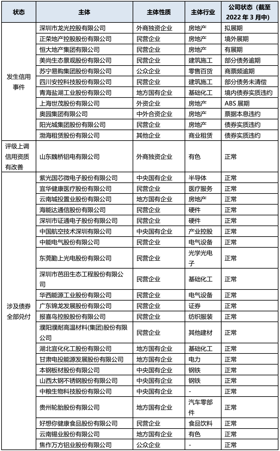
總體來看,公告后主體層面出現展期或者實質違約情況的有11個(恒大、陽光城、奧園、世茂、正榮、龍光、蘇寧、渤海租賃、美尚生態、安控科技和青海鹽湖),主體數量占比20%,涉及債券48只,債券數量占比39.7%。
分行業、主體性質和公告原因來看,分別可以得出如下三個結論:
02 分主體性質來看,民企向散戶“關門”后,主體層面出現信用事件概覽更高,涉及的主體數量占比37%,債券數量占比58.8%。
綜上,投資者適當性管理安排公告的發布情況也許可以作為一個信號參考。
總體來看,公告后主體層面出現展期或者實質違約情況的有11個,主體數量占比20%,涉及債券48只,債券數量占比39.7%;主體YY評級在公告后下調涉及的主體數量26個,主體數量占比47.3%。公告后,也有部分主體信用資質變好的情況,主體YY評級在公告后上調主要涉及山東魏橋,隨著行業周期修復,信用資質有明顯改善,主體數量占比1.8%。
除如上主體層面出現信用事件的,目前主體狀態正常的,并在公告后涉及債券全部兌付完畢的主體有24個,數量占比43.6%,包括紫光國微、宜華健康、云南城投、海能達、證通電子、中國航空技術、中能電氣、東莞勤上、芭田生態、華西能源、錦龍發展、報喜鳥、濮陽濮耐、湖北宜化、甘肅電投、本鋼板材、山西太鋼、中糧生物、貴州輪胎、好想你、云南錫業、焦作萬方、美特斯邦威服飾、湖南鋼鐵。
公告后涉及債券有仍未到期并目前處在正常狀態的主體19個,主體數量占比34.6%,包括融創、融信、廣西交投、四川機場、四川交投、廣州城發投資基金、鞍山鋼鐵、深圳航空、大悅城、北京東方園林、合力泰科技、三聚環保、神州高鐵、棕櫚生態、山東中銳、陽普醫療、翰宇藥業、廣西投資集團、冀東水泥。
1.1 分行業概覽:

按時間線來看,2021年下半年以來公告集中量較大,涉及主體數量8個。房地產行業曾公告向散戶“關門”主體按公告時間線分別為云南城投、大悅城、恒大、陽光城、奧園、世茂、正榮、融信、龍光、融創,公告后截至目前主體層面出現信用事件涉及的主體數量有6個,主體數量占比60%,分別為恒大、陽光城、奧園、世茂、正榮、龍光,涉及債券數量30個,債券數量占比66.7%。
1.2 分主體性質概覽:

具體來看,民企共涉及主體27個、涉及債券80只,公告后截至目前主體層面出現信用事件涉及的主體數量有10個,主體數量占比37%,民營地產公司占了6個,另外還包括蘇寧、渤海租賃、美尚生態和安控科技,涉及債券數量47個,民企中占比58.8%。
1.3 分公告原因概覽:

具體來看,由于財報虧損導致對散戶“關門”的,公告后截至目前主體層面出現信用事件涉及的主體數量有4個,主體數量占比10%,包括美尚生態、蘇寧易購、四川安控科技、青海鹽湖,涉及債券數量11個,債券數量占比16.9%;而其他原因導致對散戶“關門”的,公告后截至目前主體層面出現信用事件涉及的主體數量有7個,主體數量占比46.7%,包括龍光、正榮、世茂、奧園、陽光城、恒大、渤海租賃,涉及債券數量37個,在該類中占比64.9%。


注:文章為作者獨立觀點,不代表資產界立場。
題圖來自 Pexels,基于 CC0 協議
本文由“YY評級”投稿資產界,并經資產界編輯發布。版權歸原作者所有,未經授權,請勿轉載,謝謝!
原標題: YY | 不讓散戶買意味著違約嗎?

YY評級 











