作者:債券民工在路上
來源:債券民工(ID:zhaiquanmg)
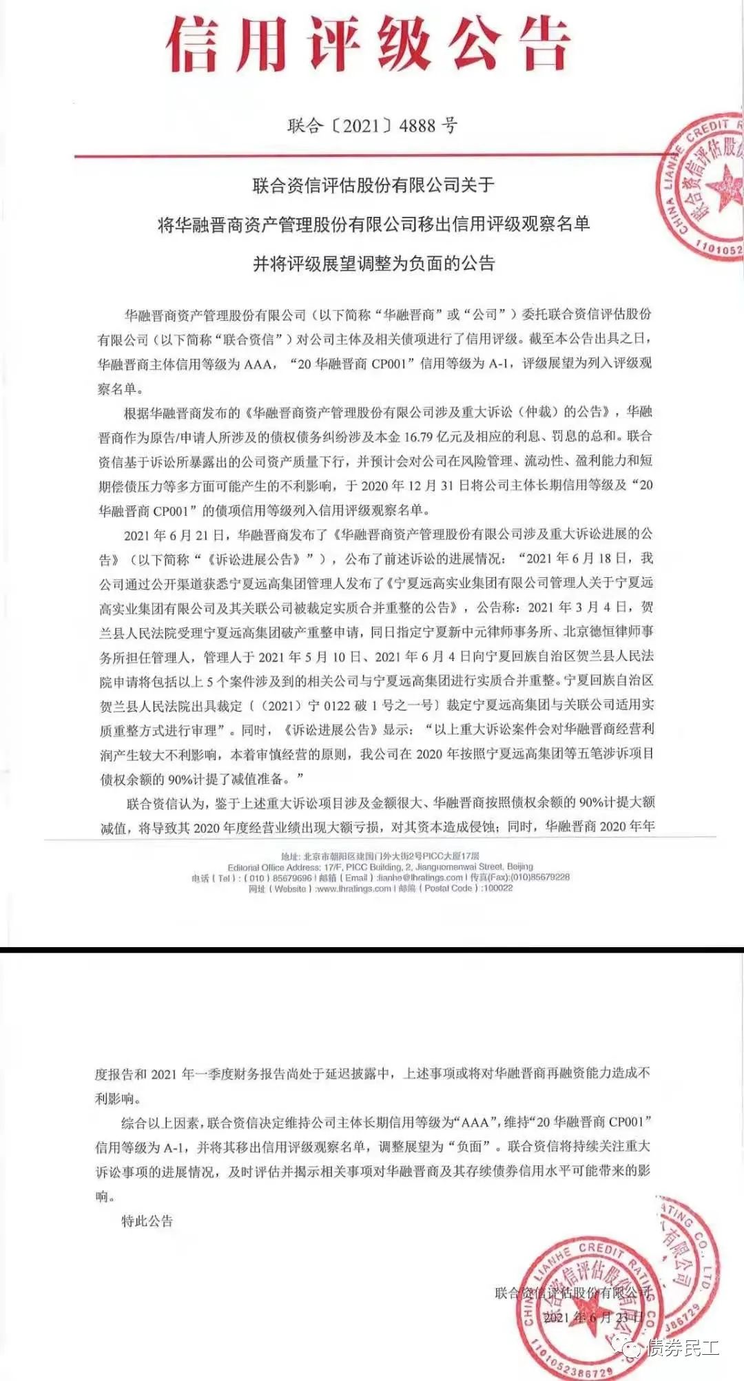
根據聯合資信2021年6月23日出具的評級報告,華融晉商資產管理股份有限公司(以下簡稱“華融晉商”)的評級展望調整為負面!此次調整的主要原因是公司涉及16.79億元的重大訴訟。根據華融晉商2021年6月21日的公告,寧夏遠高集團已經開被裁定實質合并重整,公司在2020年對寧夏遠高集團等5筆訴訟債權按照債權余額的90%計提了減值準備。

在此之前的2020年12月31日,華融晉商公告公司發行的“20華融晉商CP001”債項信用等級被列入信用評級觀察名單。

華融晉商被列入信用評級觀察名單的主要原因是公司與宏遠銅業等5個債務人的債權債務問題涉及了重大訴訟,涉及的剩余債權本金合計為16.79億元,訴訟金額已經超過了公司凈資產的10%。這些訴訟與華融晉商此次評級展望被調整為負面的訴訟是同一批。
華融晉商成立于2016年2月,于2016年10月8日獲得中國銀監會批準的不良資產轉讓資格。根據“20華融晉商CP001”募集說明書公開的信息,華融晉商的股東數量較多,第一大股東和第二大股東分別是中國華融資產(持股48.88%)和山西金控(持股32.91%),但公司均未納入大股東的合并范圍,目前無實際控制人。

華融晉商自2018年3月30日首次評級之后,公司一直維持主體信用等級為AAA,評級機構分別為聯合資信和中誠信國際。在2021年的4月27日,中誠信國際出具評級報告([2021]353號)將華融晉商列入了可能降級的觀察名單,但是目前中誠信尚未對華融晉商的主體信用評級進行調整。
注:文章為作者獨立觀點,不代表資產界立場。
題圖來自 Pexels,基于 CC0 協議
本文由“債券民工”投稿資產界,并經資產界編輯發布。版權歸原作者所有,未經授權,請勿轉載,謝謝!
原標題: 華融晉商評級展望調整為負面!

債券民工 











