扒財富干貨,扒足料八卦。一個長期關注財經和地產的號。關注事件、企業、人物真相,通過專業剖析、深度訪談、實地探訪,深度解析和還原事實本真。
作者:金融評級二部
來源:聯合資信(ID:lianheratings)
引言:金融控股公司在開展綜合經營方面具有顯著的競爭優勢,同時也存在組織結構復雜、信用風險隱蔽性強、風險外溢性等特點。在實踐中,部分金融控股公司利用同一資本不同層級多重計算、債務資金注資等多種手段進行監管套利,導致金融控股公司整體層面存在資本不足的風險。本文通過學習聯合論壇對金融控股公司資本監管的原則要求及計量方法,就實踐工作中金融控股公司資本充足判斷進行簡單探討。
隨著金融改革和金融創新不斷推進,主要發達國家陸續放松對金融分業經營的嚴格限制,金融業經營模式由分業經營向綜合經營轉變,金融控股公司[1]不斷涌現。從優勢上看,以金融控股公司方式開展綜合經營,可以高效整合集團旗下客戶和資源,有效發揮協同效應,增強綜合金融服務能力;促進實現規模經濟、降低經營成本和融資成本;優化資本配置,提升資本運營績效。但同時,金融控股公司也存在組織結構復雜、業務多元且關聯度高、信用風險隱蔽性強、風險外溢性、系統重要性強等特點,同時,由于其業務運營主體涉及受監管實體、受監管程度偏弱實體和未受監管實體,在傳統分業監管模式下難以保證金融控股公司作為一個整體滿足監管要求,需要將金融控股公司整體置于宏觀審慎監管框架下,從集團整體出發把控風險。
2020年9月,中國人民銀行發布《金融控股公司監督管理試行辦法》(以下簡稱“辦法”)。辦法明確,由中國人民銀行對金融控股公司實施監管,國務院金融管理部門依法按照金融監管職責分工對金融控股公司所控股的金融機構實施監管,即采用類似美國“傘形監管”的模式,并在此基礎上明確建立金融控股公司監管跨部門聯合機制。辦法同時明確,對于金融控股公司的監管建立在“并表監管”基礎上,并提出“金融控股公司應當對納入并表管理范圍內所控股機構的公司治理、資本和杠桿率等進行全面持續管理,有效識別、計量、監測和控制金融控股集團的總體風險狀況”“金融控股公司、所控股金融機構以及集團整體的資本應當與資產規模和風險水平相適應,資本充足水平應當以并表管理為基礎計算”“以企業會計準則和資本監管規定等為基礎進行并表管理”等具體要求。
“并表監管”是金融控股公司監管框架的基礎,是監管機構對金融控股公司在并表基礎上開展的審慎監管?!安⒈肀O管”的監管原則已被廣泛接納,各主要經濟體在“并表監管”的范圍和重點評估層次上各有側重,但對于資本是否充足[2]的評價均是金融控股公司并表監管的核心。
1979年巴塞爾委員會發布《銀行國際業務并表監管文件》,提出銀行集團需將“并表監管”作為一項基本監管原則,并且要求監管機構不能滿足于對單一機構的監管而應站在全球角度對整體業務進行整體把控[3](謝水園,邱麗萍,2016年)。此后,聯合論壇[4]于1999年首次發布了《金融控股集團監管規定》(以下簡稱“規定”)及其附則《資本充足原則》,提出了金融集團監管的基本框架,明確了金融集團并表監管的原則。2012年,聯合論壇發布新版《金融集團監管原則》[5](以下簡稱“原則”),對金融集團監管的基本框架進行了更新?!安⒈肀O管”是金融控股公司監管框架的基礎,是防止監管套利與系統性風險沖擊的有效手段。
分業監管體系下,用于應對非預期損失的資本在監管指標中處于核心地位。而對于資本充足性的評價作為金融控股公司并表監管的核心,也是評估金融控股公司防范風險的關鍵指標,是監管機構逆周期調控管理的重要工具。
聯合論壇認為金融控股集團資本規劃需識別和計量所有具有潛在資本需求的重大風險,無論是表內還是表外業務風險,亦或集團內未受監管實體的業務和風險敞口,都應予以考慮。集團層面監管機構的職責是專注于集團層面的監管并促進相關監管機構之間的合作,關注金融集團的特有審慎性風險,重點從集團總體層面對金融控股公司做出要求。
美聯儲(FRS)對金融控股公司的母公司采取資本并表方法,同時根據并表后總資產規模大小來確定不同的資本約束范圍限制:對于并表后總資產規模小于1.5億美元的金融控股公司,一般情況下從銀行類子公司層面進行資本充足性評估,僅僅受基于銀行監管的約束;并表后總資產規模大于1.5億美元的金融控股公司,要求從集團層面進行資本充足性評估[6]。(陳小榮,尹繼志,2013)
日本采用的是“統一監管”模式,即金融控股公司及其金融子公司的監管機構均為金融廳,監管當局同時就子公司和集團整體兩個層級資本充足性進行監管。
我國主要監管機構均已在分業監管的框架下逐步推進并表監管。原銀監會曾于2015年發布《商業銀行并表管理與監管指引》,明確商業銀行應當對整個銀行集團實施并表管理,同時計算并表和未并表的資本充足率。同時,在會計并表準則要求基礎上,結合監管目標,充分考慮重大風險因素,按照風險并表的思路拓展了資本并表和風險并表范圍。根據《保險公司償付能力監管規則第17號:保險集團》相關規定,保險集團償付能力監管包含對單一法人公司和保險集團層面的償付能力或資本充足水平監管,且“保險控股型集團應當采用合并報表法評估”。2016年6月,證監會修訂了《證券公司風險控制指標管理辦法》,要求證券公司建立全面風險管理體系,并提出“推動并表監管安排”。2020年,證監會決定將6家證券公司納入首批并表監管試點范圍,逐步允許其試行更為靈活的風控指標體系,并逐步過渡至直接基于合并報表實施風控指標監管。
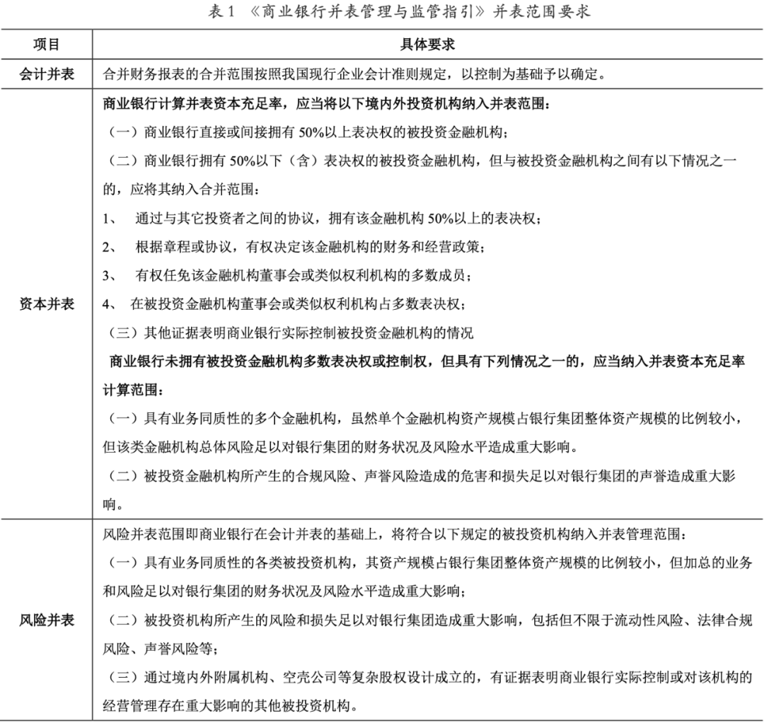
從并表的范圍來看,由于監管目標和會計目標的差異,監管機構會在會計并表的基礎上,充分考慮重大風險因素,按照風險并表的思路拓展資本并表和風險并表的范圍,如聯合論壇認為需“識別和計量所有具有潛在資本需求的重大風險,無論是表內還是表外業務風險”,如歐盟就金融控股公司視具體情況確定了三種并表范圍。我國原銀監會在《商業銀行并表管理與監管指引》中也明確提出了會計并表、資本并表和風險并表的三種并表范圍,具體如下表所示。

金融控股公司存在因雙重或多重杠桿效應、債務資金注入資本等資本套利操作導致集團整體面臨資本不足的風險;聯合論壇針對金融控股集團資本監管提出了具體監管要求,并推薦了三種主要的金融控股集團的資本充足性計量方式。
在傳統分業監管模式下,監管機構只能對監管范圍內的金融企業實施監管,但金融控股公司(主要是非金融企業投資形成的金融控股公司)游離于監管之外,無法保證其整體滿足資本充足性要求。同時,部分金融控股公司采用復雜的股權結構設計、通過未受監管實體以負債資金以股本形式注入子公司、“明股實債”等監管套利手段,導致金融控股公司的資本真實水平并不充足,從集團總體看不足以抵御風險。針對金融控股公司資本監管,聯合論壇梳理了金融控股公司常存在的問題,并通過《原則》對金融集團資本監管提出了以下監管要求[7]:
原則16 監管機構應要求金融控股集團的資本充足率評估考慮集團范圍的風險,包括集團內未受監管的附屬機構的風險。評估應妥善處理第三方參與者及少數股東的權益。
金融控股集團風險應是整個金融控股集團所承擔的風險,包括未受監管實體,如特殊目的實體及其他表外實體、控股及中間控股公司。在集團范圍資本評估中,未受監管實體的處理方式包括代理資本或資本扣減。當集團內風險由受監管實體轉移至未受監管實體時,受監管實體的監管機構應對未受監管實體的資產數量和質量進行審查。同時,復雜的集團架構可能會導致風險在各附屬機構之間傳染,從而增加集團整體的風險水平。
原則17監管機構應要求金融控股集團資本充足性評估和計量考慮雙重或多重杠桿效應。
雙重杠桿或多重杠桿主要是指同一資本同時在兩個或兩個以上的附屬機構作為風險緩沖時(包括通過未受監管的中間控股公司入股從事金融業務的子公司或附屬機構情形),金融控股集團及其附屬機構可以獲取因資本雙重計算而帶來的監管資本套利。比如,當金融控股集團未在各層面完全實現并表監管,金融控股公司及其附屬機構相互持有監管資本,且發行人被允許將該資本計入資產負債表時。金融控股集團可能通過復雜的所有權結構安排來掩蓋集團內資本的雙重或多重杠桿效應。
原則18監管機構應要求資本充足性評估和計量技術能夠解決過度杠桿和母公司發債注資子公司的問題。
當金融控股集團母公司發行債務(或其他在附屬機構中不被認為是監管資本的工具)并將資金以股權或其他監管資本形式注入附屬機構時,或者當母公司發行某一等級資本工具并以更高質量資本工具的形式注資附屬機構時,可能引發過度杠桿的問題,即附屬機構的實際杠桿可能大于單獨計算的杠桿。
基于部分金融控股公司存在股權結構設計復雜、資本重復計算、負債資金放大資本充足率等監管套利情況,為了更為科學、合理的判斷金融控股公司資本充足情況,聯合論壇在《資本充足原則》中提出了三種主要的資本充足性的衡量方法(詳見下表),其后各主要經濟體均在參考聯合論壇相關基礎上就其金融集團資本充足性計量做出了相應規定。

從聯合論壇推薦的三種主要方法來看,基于合并報表計算的審慎評估法準確性最高,可以有效的消除雙重和多重杠桿效應,有效消除內部交易對整體資本充足率測算的影響,但其結果高度依賴于合并報表的準確性,并且對于各主體間資本自由調劑的假設不符合目前實際情況,可能忽視相關主體具體風險;以風險為基礎的加總法思路主要是從集團所有實體的實際資本中扣除相互持股導致的資本重復計算問題,相對簡單,但精確度不高,聯合論壇建議在內部交叉持股結構復雜的情況下,可以采用加總母公司和“識別集團外部資本”的替代方法,其中推薦認可的集團外部資本主要包括:非控股股東的權益投資、第三方交易產生的留存收益、符合要求的資本補充債務工具;以風險為基礎的扣除法主要基于母公司報表,并假設母公司按照持股比例調劑/承擔子公司的資本盈余/不足,且未區別考慮主要股東對資本的補足義務,未考慮子公司資本盈余的自由調劑情況,整體準確性不高。
基于就聯合論壇對于金融控股公司資本監管和資本計量的學習,在此基礎上,結合當前金融監管環境,就實踐中對于金融控股公司資本充足性判斷的相關建議和思考:
1、明確并表范圍,建立系統的資本并表監管規則,集團層面統一資本認定標準。基于監管目標和會計目標的不同,金融機構監管并表范圍和會計并表范圍均有一定差異。金融控股公司監管考察并表范圍需要基于重大風險因素,在會計并表的基礎上,就并表范圍、披露內容進行拓展和明確,合理反映、體現表外業務或特殊目的實體的相關風險。在目前分業監管體制下,各金融業態監管機構的監管指標體系并不相同,如對銀行的監管以資本充足率為核心,對證券公司的監管以凈資本和流動性為核心,對保險公司的監管以償付能力為核心,且各體系對資本的確認標準不盡相同。對于金融控股公司集團層面的資本充足性監管,需要在目前的分業監管模式下兼顧監管成本,在集團層面統一資本的認定標準,建立系統的并表監管規則,針對金融控股公司特性加大信息披露要求。
2、審慎判斷未受監管實體的資本要求;審慎判斷資本自由調劑程度,分情況考慮資本不足和資本盈余并表。在分業監管為主的監管體系下,在合并報表層面可參考聯合論壇意見按不同業態分為銀行、證券、保險和未受監管實體板塊予以列示。對于未受監管實體板塊可采用聯合論壇的代理資本法,給予相關業務一定的資本要求權重,并判斷其實際資本和最低資本要求對其自身和金融控股公司整體資本充足的影響;同時,考慮分業監管下監管機構要求金融機構主要股東提供資本補足承諾,且金融機構的資本調劑受到一定限制,故在考慮非全資子公司的資本不足時,應當按照不足全額考慮金融控股公司補足義務;在考慮非全資子公司的資本盈余時,審慎判斷資本自由調劑程度考慮可調度盈余。
3、目前評級實踐中的關注重點。按照《金融控股公司監督管理試行辦法》要求,在實踐中,考慮到規模、業務范圍等重要性因素,大部分業務涉及兩項及以上金融和類金融業務的“金融控股公司”未來也不會納入金融控股公司準入監管。針對此類企業,在評級實踐過程中,對于金融控股集團資本充足與否的判斷重點關注以下幾點:厘清集團風險輪廓,結合風險因素拓寬考察范圍。在已有分業監管體系下,評級過程重點關注未納入分業監管的類金融業務實際風險情況,使用“代理資本法”計算“類金融”業務主體法定資本要求;考察集團范圍內相關主體表外業務風險情況,并具體評估相關業務風險往集團表內風險傳導和資本消耗可能,在計量法定資本要求時予以加總;考察、評價資本真實性,評級實踐中會重點考量金融控股集團相關主體的資本真實性,重點關注是否存在上一層級或其他少數股東以非監管資本工具的債務資金注資等過度杠桿問題,是否存在“明股實債”等情況影響其資本真實水平,并在評估實際資本時予以扣減。評估資本真實性時,還需要結合相關主體的業務資產、投資資產質量及減值計提水平進行綜合評估,并根據評估結果調整其實際資本;通過比較集團整體法定資本要求和實際資本審慎判斷資本充足性,考慮到目前合并會計報表并未按照金融業態分類披露及可能存在風險并表范圍拓展問題,在判斷金融控股公司整體資本充足性時,重點參考聯合論壇推薦的“以風險為基礎的加總法”計量。由于分業監管體系下主要金融機構的資本調劑受到一定限制,同時,主要金融機構的主要股東均對其有資本補足義務,實踐中通過比較“母公司實際資本+未受監管子公司的實際資本-交叉持股的資本重復計算”和“未受監管實體代理資本+表外業務資本消耗+分業監管體系內子公司資本不足”的大小來簡單判斷集團整體資本是否滿足要求。
注:文章為作者獨立觀點,不代表資產界立場。
題圖來自 Pexels,基于 CC0 協議
本文由“聯合資信”投稿資產界,并經資產界編輯發布。版權歸原作者所有,未經授權,請勿轉載,謝謝!

聯合資信 











